




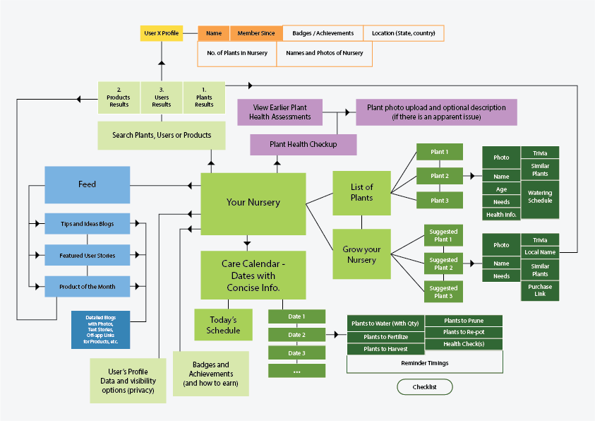
Foster is designed to help you optimize the effort you make in taking care of your household plants. It educates you about the basic stuff, and creates the most efficient schedules for you to follow.
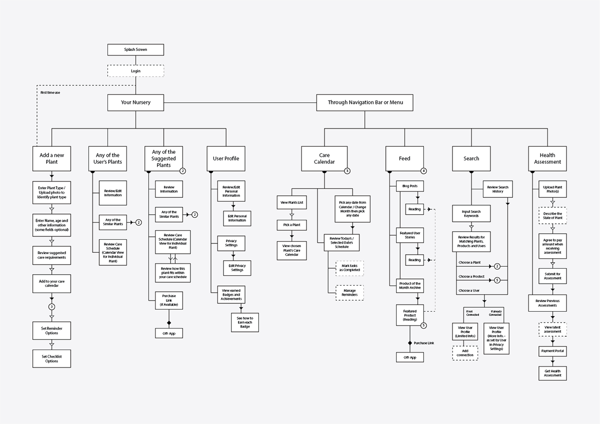
There were 4 broad stages:



Created an interactive experience to closely simulate the experience of using the app.
